Code of Conduct Disciplinary Process

Overview of Code of Conduct Disciplinary Process

Definitions

Accused Student – The student who is alleged to have violated the Student Code of Conduct.

Administrative Resolution – A resolution of a complaint, which is mutually agreed upon by the CCA and the Accused Student. An Administrative Resolution shall be put in writing by the CCA, signed by the CCA and the Accused Student and maintained in a student’s disciplinary file. An Administrative Resolution shall result in an Accused Student waiving his/her right to a Judicial Board hearing or Appeal.

Appeals Officer – The College’s senior administrator responsible for student affairs or designee.

Code of Conduct Administrator (CCA) – The College official charged with the responsibility of administering the College’s Student Code of Conduct. A member of the Massachusetts Community College Council (MCCC) shall not be selected to serve as the CCA.

College Property – Includes all land, buildings, facilities, and other property in the possession of or owned, used, or controlled by the College, including adjacent streets and sidewalks.

Complaint – An allegation of a violation of the Code of Conduct, which is filed with or by the CCA.

Day – Shall mean a calendar day. The number of days indicated at each level shall be considered as a maximum. All reasonable efforts shall be made to expedite the process, but the CCA may extend the time limits at his/her discretion with notice to both parties in writing, including for inclement weather and/or College closures.

Judicial Board – Members of the College community selected by the CCA to conduct a hearing when it has been determined by the CCA that a violation of the Student Code of Conduct may have occurred. Members of the Judicial Board shall act in a fair and impartial manner.

Preponderance of Evidence - The evidentiary standard used in resolving a complaint filed under this Code’s Disciplinary Process. The standard is met if the proposition is more likely to be true than not true (i.e.; more probable than not). Effectively, the standard is satisfied if there is greater than 50 percent chance that the proposition is true.

Sanctions – Disciplinary sanctions under this policy shall include, but are not limited to:

  1. Verbal Reprimand – The lightest form of disciplinary action. A verbal warning may be documented in writing.
  2. Written Reprimand – An official written notice to a student that his/her conduct is in violation of College rules or regulations and will not be tolerated.
  3. Restrictions/Loss of Privileges – Restriction or loss of privileges as a student for a specified period of time, including but not limited to: attending College classes, events and/or activities; accessing College property or specifically designated areas; or participating in College organizations.
  4. Community Service - A student may be required to perform community service as a condition of attendance at the College.
  5. Educational Sanction - A student may be assigned an educational sanction, including but not limited to: preparing a reflection paper or apology letter, developing and presenting an educational seminar, participating in training programs, meeting with academic counselors, and/or researching and proposing alternative educational sanctions.
  6. Restitution - The assessment of financial charges or other forms of recompense for any damage or loss incurred by the College or any members of the College community.
  7. Probation – A student’s status at the College is in jeopardy due to one or more violations of the Code of Conduct. Probation is a more severe sanction than a reprimand. For the duration of a stated probationary period, a student must comply with College rules and regulations or other stipulated conditions or requirements. Unless expressly authorized by the CCA, a student on probation may not represent the College in any context, run for or hold office in any student organizations or participate in intercollegiate athletic teams, intramural programs, or any student clubs or organizations.
  8. Suspension – Temporary removal from the College or a program, without financial reimbursement, for a specified period of time. A suspended student may not enter College property and loses all privileges to participate in any College activities.
  9. Expulsion – Permanent separation from the College or a program without financial reimbursement. An expelled student may not be readmitted to the College or a program and a notation of expulsion from the College may be placed on the student’s official College transcript.

Student – Includes all persons enrolled in courses at the College, both full-time and part-time, credit and non-credit. Persons who are not officially enrolled for a particular term but who have a continuing academic relationship with the College are considered “students.”

Disciplinary Offenses

A student shall be subject to disciplinary action under this policy for engaging in acts including, but not limited to:

  1. Physical violence and/or threats of physical violence.
  2. Any conduct that threatens and/or endangers the health or safety of any person.
  3. Creating or false reporting of bombs or other dangerous devices.
  4. Extortion - The use, or the express or implicit threat of the use, of violence or other criminal means to cause harm to person, reputation, or property as a means to obtain property from someone else without his/her consent.
  5. Unauthorized use of fire alarm or fire equipment.
  6. Unauthorized or illegal gambling.
  7. Hate crimes as defined under state or federal law.
  8. Hazing as defined under state or federal law.
  9. Illegal or unauthorized possession of firearms, explosives, other weapons, or dangerous chemicals on College premises.
  10. Conduct resulting in a violation of the College’s Computer/Technology Acceptable Use policies, Email and Social Media policies and/or related Information Technology Resource policies.
  11. Failure to comply with the directions of a College official or law enforcement officer acting in the performance of their duties, including failure to identify oneself when requested to do so.
  12. Use, possession, manufacturing, or distribution of alcoholic beverages, or controlled substances, including marijuana, heroin or narcotics except as expressly permitted by law. Public intoxication is prohibited.
  13. Smoking any tobacco product or use of e-cigarettes, vaporizers or inhalers in violation of state law, including in any public buildings, and in any areas prohibited under College policy.
  14. Breach of peace; including disorderly, lewd, or indecent conduct, or aiding, abetting, or procuring another person to breach the peace on College premises or at functions sponsored by, or participated in, by the College.
  15. Defacement or destruction of College or personal property.
  16. Attempted or actual theft of College or personal property.
  17. Acting on or off-campus in a manner that substantially interferes with or disrupts the normal and/or safe operation of the College, including but not limited to disrupting or interfering in the educational process, including teaching, advising, research, administration, disciplinary proceedings, public service or other College activities or functions.
  18. Verbal or physical harassment or intimidation.
  19. Any unauthorized use of electronic or other devices to make an audio or video recording of any person(s) while on College premises or participating in a College-related activity without the person’s prior knowledge or without the person’s effective consent due to intoxication, drug use, mental impairment or other conditions that may impair a person’s ability to convey effective consent. This includes, but is not limited to, surreptitiously taking pictures of another person in a locker room or restroom.
  20. Acts of dishonesty, including but not limited to the following:
    1. Forgery, alteration, or misuse of any College document, record, or instrument of identification;
    2. Furnishing false information to any College official, faculty member or office; or
    3. Disrupting or tampering with the election of any College recognized student organization.
  21. Acts of academic dishonesty, including but not limited to the following:
    1. Use of any unauthorized assistance in taking quizzes, tests, or examinations;
    2. Dependence upon the aid of sources beyond those authorized by the instructor in writing papers, preparing reports, solving problems, or carrying out other assignments;
    3. The acquisition, without permission, of tests or other academic material belonging to a member of the College faculty or staff; or
    4. Plagiarism, which is defined as the use, by paraphrase or direct quotation, of the published or unpublished work of another person without full and clear acknowledgement. It also includes the unacknowledged use of materials prepared by another person or agency engaged in the selling of term papers or other academic materials. Taking credit for work done by another person or doing work for which another person will receive credit. Copying or purchasing other’s work or arranging for others to do work under a false name.
  22. Abuse of the Disciplinary process, including but not limited to:
    1. Falsification, distortion, or misrepresentation of information during the judicial process;
    2. Disruption or interference with the orderly conduct of the judicial process;
    3. Attempting to discourage an individual's participation in, or use of, the judicial process;
    4. Attempting to influence the decision of a member of a Judicial Board prior to, and/or during the course of, the judicial proceeding;
    5. Harassment (verbal or physical) and/or intimidation of a member of a Judicial Board, College official, party to a complaint or witness participating in the judicial process;
    6. Failure to comply with the sanction(s) imposed under the Code of Conduct;
    7. Influencing or attempting to influence another person to commit an abuse of the judicial process; or
    8. Knowingly filing a false complaint under the Code of Conduct.
  23. Unauthorized possession, duplication, or use of keys to any College premises or unauthorized entry to or use of College premises.
  24. Unauthorized solicitation, including but not limited to sale of goods and services for personal profit.
  25. Unauthorized activity that constitutes forgery.
  26. Violation of state or federal laws not otherwise enumerated herein.
  27. Violation of any College policies, rules, or regulations published in written copy or available electronically on the College’s website.

Discipline for Disruptive Conduct

Disrupting or interfering in the educational process in a class (or clinical site), is prohibited under this policy. If a student engages in disruptive conduct a faculty member or other College employee may address and resolve the matter informally without filing a complaint under the Code, including temporarily removing the disruptive student from a class (or clinical site). On the first occasion when a student is removed, the faculty member or other College employee is strongly encouraged to notify the CCA. In all subsequent cases of removing the same student from a class (or clinical site), the faculty member or other College employee shall notify the CCA. A faculty member or other College employee may seek assistance from Public Safety if necessary to remove a student. A student may not be permanently removed from a class (or clinical site) for a conduct-related offense except upon referral to the CCA of a complaint for administration under this policy. The CCA can exercise his/her discretion to allow the accused student to attend class (or clinical site) during the disciplinary process upon consultation with the faculty member and the Chief Academic Officer or his/her designee.

Discipline for Academic Dishonesty

This policy recognizes the right of faculty to manage their class, including addressing directly with students issues of academic dishonesty. When academic dishonesty is suspected, a faculty member may choose to issue a failing grade. If the student believes that there is substantial evidence of error or injustice associated with that grade, the student may file a grievance under the Student Grievance Procedure’s Grade Appeal Process. Alternatively, a faculty member may choose not to issue a grade, but rather refer the matter directly to the CCA for administration under this policy. However, where the issuance of a failing grade by a faculty member for academic dishonesty will result in a student’s dismissal from a program (for example in nursing and other health care programs), the charge of academic dishonesty shall be directly referred to the CCA for administration under this policy, which shall be completed, where practicable, within thirty (30) days.

Off Campus Behavior

The College reserves the right to take disciplinary action against a student for off-campus conduct when such conduct adversely affects the College community, poses a threat of harm to the College community; interferes with the College’s pursuit of its objectives and mission, and/or if a student is charged with violating state or federal law. Proceedings under this Student Code may be carried out prior to, simultaneously with, or following civil or criminal proceedings off-campus.

Interim Measures

Under certain circumstances during the Code of Conduct process interim measures may be imposed by the CCA including, but not limited to: no-contact orders, restriction/loss of privileges or interim suspension. The College reserves the right to issue an interim suspension when it reasonably concludes that a student:

  1. Poses a threat to others;
  2. Poses a threat to College property or equipment;
  3. Substantially disrupts or interferes with the normal operations of the College;
  4. Engages in off-campus conduct that adversely affects the College community; and/or
  5. Is charged with a crime in violation of state or federal law.

During an interim suspension, a student is prohibited from entering upon any College property and participating in any College activities.

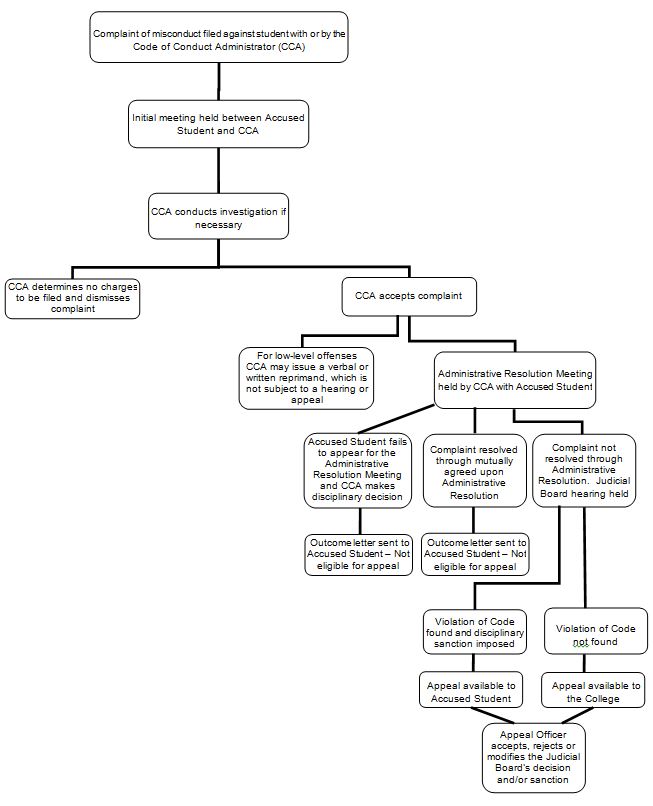
Code of Conduct Disciplinary Process

The Disciplinary Process is initiated once a complaint is filed against a student by a member of the College community or by the CCA. This policy is not intended to prevent members of the College community from attempting to resolve matters informally. Failure to cooperate with the College’s investigation of an alleged Code of Conduct violation, including failing to appear for an Administrative Resolution meeting or a Judicial Board Hearing will result in discipline of the Accused Student by the CCA and a forfeiture of his/her rights to a hearing or appeal.

  1. Disciplinary Process
    1. All complaints under the Code of Conduct shall be filed with or by the CCA.
    2. When the CCA files or receives a complaint alleging that a student has acted in a manner which may be in violation of the Code, the CCA initiates the disciplinary process by meeting with the Accused Student, putting him/her on notice of the alleged violation and providing him/her an opportunity to respond to the allegations. The CCA may conduct further investigation if necessary. Under certain circumstances during the Code of Conduct process interim measures may be imposed by the CCA including, but not limited to: no-contact orders, restriction/loss of privileges, or interim suspension, in a manner consistent with this Code.
    3. If the CCA determines that a violation exists, three procedural options are available.
      1. Verbal or Written Reprimand - For low-level offenses, the CCA may issue a verbal or written reprimand to the Accused Student. Reprimands shall not be subject to a hearing before a Judicial Board or an appeal.
      2. Administrative Resolution - An Administrative Resolution is reached only upon the mutual agreement of the CCA and the Accused Student. By accepting an Administrative Resolution, the Accused Student waives his/her right to a hearing before the Judicial Board or an appeal. If the CCA and the Accused Student cannot agree on an Administrative Resolution the matter proceeds to a Judicial Board hearing. Failure by the Accused Student to appear for an Administrative Resolution meeting with the CCA will result in discipline of the Accused Student by the CCA and a forfeiture of his/her rights to a hearing or appeal.
      3. Judicial Board Hearing - When an Administrative Resolution cannot be reached, the CCA shall refer the alleged violation to a Judicial Board for a hearing. Please see Section 2 below for Judicial Board Hearing rules.
  2. Judicial Board Hearing
    1. A hearing with the Judicial Board shall be scheduled by the CCA not later than thirty (30) days following an Accused Student’s request for a hearing. If no hearing is requested, the hearing shall be scheduled by the CCA no later than thirty (30) days from the date of the Administrative Resolution meeting.
    2. A written Statement of Charges shall be presented to the Accused Student not less than five (5) days prior to the hearing.
    3. A Judicial Board hearing is an administrative hearing. The rules of evidence do not apply.
    4. In a matter involving more than one Accused Student, the Judicial Board may permit at its discretion individual hearings for each Accused Student.
    5. The Accused Student has the right to be accompanied by any advisor of his/her own choosing and at his/her own expense. The advisor may be another student, faculty member, administrator or an attorney. The advisor may not otherwise be involved in the proceedings. An advisor’s role is limited to advising the Accused Student directly and discretely. An advisor is not permitted to participate directly in the hearing.
  3. Conduct of Hearing
    1. A hearing is normally conducted in private.
    2. There shall be a record created of all hearings. The record shall be the property of the College.
    3. All procedural questions are subject to the final decision of the Judicial Board.
    4. Admission of any person(s) to the hearing shall be at the discretion of the Judicial Board.
    5. A hearing shall proceed as follows:
      • The CCA presents the Statement of Charges on behalf of the College. The CCA may present documents, materials and/or witnesses in support of the Statement of Charges.
      • Accused Student responds to the Statement of Charges. The student may present documents, materials and/or witnesses in response to the Statement of Charges.
      • Following the parties’ presentations, the Judicial Board may question each party, their witnesses and/or review all information presented. The Judicial Board has the discretion to request additional documents, materials or information from either party.
      • While direct cross-examination by the parties is not permitted, each party will be given the opportunity to question the other by presenting questions through the Judicial Board. If the Judicial Board determines a question is relevant, the other party will be asked to respond.
      • The Judicial Board shall have a final opportunity to question the parties.
    6. After the hearing, the Judicial Board shall determine by majority vote whether the Statement of Charges has been proven.
    7. A Judicial Board’s decision shall be based on a preponderance of evidence standard.
    8. Within fifteen (15) days of the conclusion of a hearing, the Judicial Board shall issue a written decision outlining its findings and disciplinary action, if any, to the parties.
  4. Sanctions

    A student found in violation of the College’s Code of Conduct shall be subject to sanctions, including but not limited to:

    1. Verbal or Written Reprimand
    2. Restrictions/Loss of Privileges
    3. Community Service
    4. Educational Sanction
    5. Restitution
    6. Probation
    7. Suspension
    8. Expulsion

      A student who violates the Code of Conduct while serving any of the above sanctions shall be subject to further discipline, up to and including expulsion. The intent of the College is to impose sanctions in a progressive manner, beginning with the least punitive sanction. However, depending on factors, such as the nature and severity of a student’s violation and/or prior disciplinary history, the College reserves the right to impose any of the above-referenced sanctions at any time.

  5. Appeal
    1. Within five (5) days of receiving the Judicial Board’s decision, either the CCA or the Accused Student may appeal the Judicial Board’s decision to the College’s Appeals Officer.
    2. An appeal must be in writing and be based on a credible claim that: the hearing was not conducted in conformity with the Code of Conduct; the decision was not supported by a preponderance of the evidence presented; the sanction imposed was not appropriate in light of the Judicial Board’s decision; or new evidence exists, which was not presented at hearing because it was not reasonably known to the Accused Student at that time, and which is sufficiently relevant such that it could alter the Judicial Board’s decision.
    3. The Appeals Officer shall issue a written decision within ten (10) days of receiving the appeal. The Appeals Officer may accept, reject or modify the Judicial Board’s decision or sanction.
    4. The Appeals Officer’s decision shall be final.