Visual Guide to Math Placement
Before the Placement Test
The Math Department recommends that every student review math skills before taking the placement test. There is a Math Placement Test Review available through the Computerized Placement Test page at linnbenton.edu/cpt
After the Placement Test
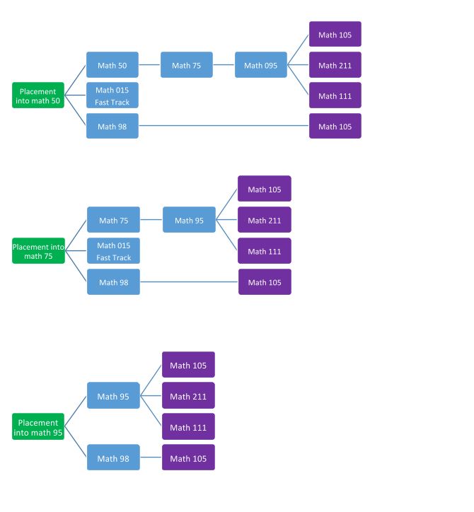
Find the flow-chart below that starts with your math placement to see what class should be taken.
• If you need MTH 111 or higher, stay on the top path of each flow chart.
• Decide if the one-week Math Boot Camp will be a good choice for you before the start of your math course.
• In Math Fast Track, you may change placement by more than one class in a single term.
• If you need MTH 105, you can start in MTH 098 for a shorter path, but if you have been out of high-school algebra for several years, then MTH 050 is recommended first.
• If you place into courses above Math 095, check with your advisor or with the mathematics faculty about the appropriate course for your degree.
